第 255 期 - 好吃鸡翅 En
封面图拍摄于周末吃的烤鸡翅,摆盘很好看,吃起来也不错,加一点欧芹碎。
记录每周看到的接地气的潮流技术,筛选后发布于此,觉得不错可关注此周刊,方便获取更新通知
潮流工具
243 个工程师,最近一年买到的好东西
https://tw93.fun/2026-01-24/good.html
上周为了给团队同学买年夜饭礼物,在 X 上随口问大伙,最近一年,你买过最称心如意的东西是什么,或者说假如需要推荐一个你最想推荐的东西会是什么?可以是电子设备、软件、生活用品都可以。
没想到收到了 243 位小伙伴的回复,很有生命活人感,我非常喜欢这样的交流,评论区里大家聊得非常热闹,翻完看了几遍,发现了不少好东西,推荐的既有很刚需的,也有非常接地气的生活好物。

Pake 最近更新到了 3.8.1 版本
https://github.com/tw93/Pake
一键打包网页生成轻量桌面应用,支持 macOS、Windows 和 Linux 的工具 Pake 更新了,日志如下:
1、第三方登录弹窗:新增 —new-window 参数,支持 OAuth/SSO 等需要弹出新窗口的登录流程,并完整贯通 CLI → 配置 → Tauri 窗口。
2、全屏视频支持:注入层新增 HTML5 Fullscreen 兼容逻辑,像 YouTube 等站点也能稳定进入全屏播放。
3、Linux 打包扩展:新增 RPM 打包并支持多目标构建,Linux 默认目标更新为 deb,appimage。
4、Linux 稳定性与焦点修复:默认禁用 WebKit DMABUF renderer 提升稳定性,修复全屏输入焦点问题,托盘唤起/开机启动场景下可正确恢复 fullscreen。
5、macOS 窗口行为:关闭窗口不再最小化,改为直接隐藏,补齐窗口控制权限,Dock 重新打开时可恢复隐藏窗口。
6、主题与体验优化:默认跟随系统主题,仅在显式设置时强制亮/暗模式。

Agent / LLM 的长期记忆方案 MemOS
https://github.com/MemTensor/MemOS
最近在看 Agent / LLM 的长期记忆方案时,发现一个挺有意思的项目:MemOS。它解决的不是「再塞更大的上下文窗口」或者「怎么更好的检索」,而是一个更基础的问题:记忆本身该怎么被管理。
做 AI Agent / 多轮问答的时候模型总是忘记上下文,用户的偏好、操作记录、上传的文档就像蒸发了一样。而 MemOS 通过核心的“共享记忆层”,不仅解决了这个问题,还让同一份记忆可以跨项目、跨多个 Agent 复用。
使用上支持把文件和 URL 直接接入知识库。对话过程中记忆会持续更新并随着增长逐渐形成偏好记忆,并且能把文本、图片、文件、工具调用等信息统一纳管,必要时还能使用自然语言对已有记忆做纠错和清理。有兴趣的小伙伴可以去项目里面玩玩看。

统一终端中的 AI 界面 Toad
https://github.com/batrachianai/toad
这个统一 AI 界面的终端 Toad 做得挺不错,借助 ACP 协议,可以看看,体验一波。
一个沉浸式的 3D/2D 网页可视化项目
https://seanwong17.github.io/Mammalia-tree/
一个沉浸式的 3D/2D 网页可视化项目,探索哺乳动物 2 亿年的演化史诗,交互效果做得很不错,非常适合喜欢“考古”的小伙伴去玩玩。

一个好看的终端番茄钟 pomo
https://github.com/Bahaaio/pomo
使用 Bubble Tea 构建,还挺好看的。

随便看看
在 Netflix 直播看到的 Alex Honnold 攀爬台湾地标台北 101
https://www.bilibili.com/video/BV1nYzDB3EKx
周日上午在 Netflix 直播看到的 Alex Honnold 攀爬台湾地标台北 101,全程徒手独攀,没有使用任何绳索或安全护具,一旦失误可致命,一个半小时爬完成功了,真的很佩服,而且全程非常松弛感,值得一看,假如你没有 Netflix 可以去 B 站看看应该也有,好久没有看过这种了。
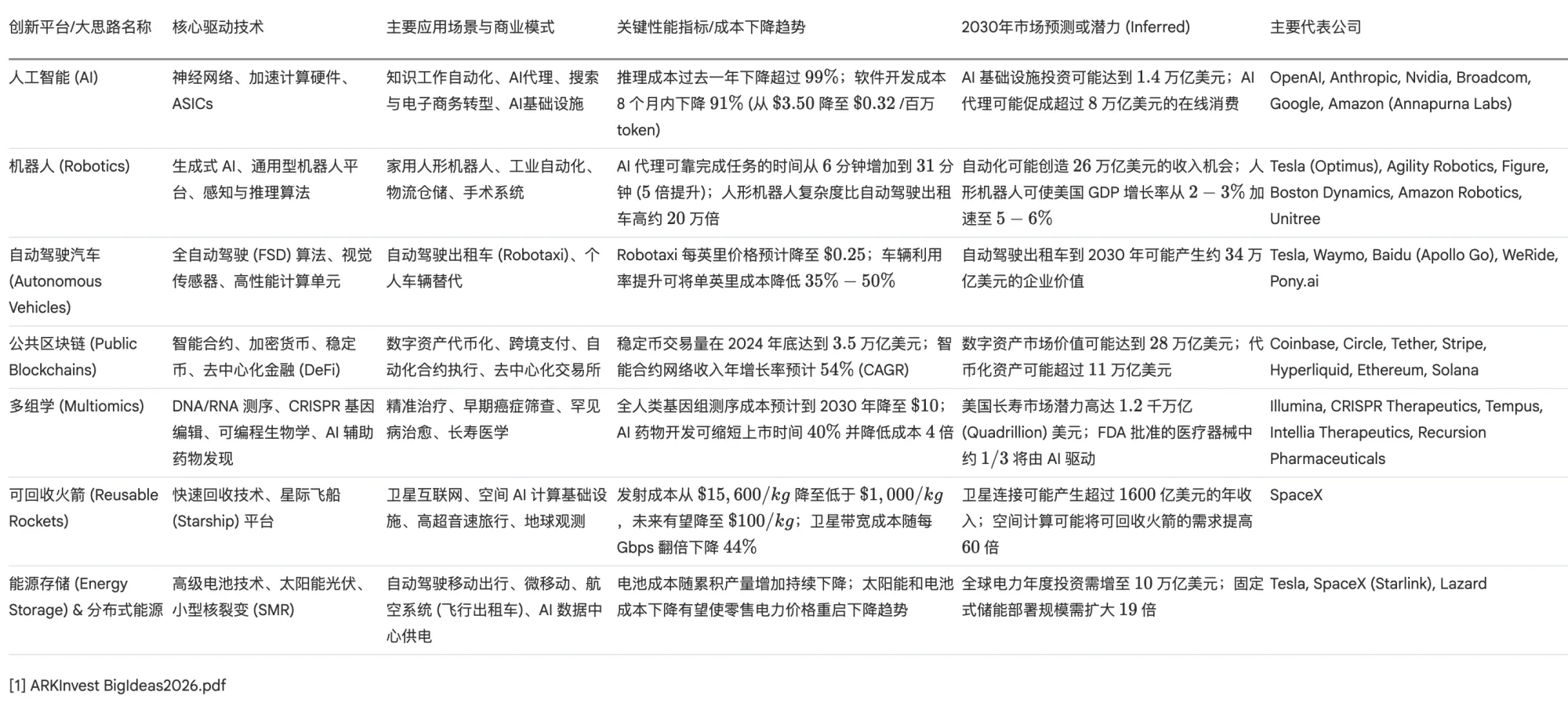
2026 年我会关注的投资方向,不构成建议,只是参考
